The Deceivers, Pt 3
Israel, It’s Agents and Family Affairs
INTRODUCTION
Article UPDATED August 27, 2025
In The Deceivers, Pt 2: Israel and it’s Agents, I explained how the Israeli fascists infiltrate organizations in Canada.
This article will break down one group of related items in the Examples section, provided in that previous post, and connect it to my personal situation so that you can see the parallels. The Examples section in that previous posts shows X posts which discuss the various types of abuses the Israelis have subjected the Palestinians to over the decades.
Hopefully, these articles will offer more detailed insights into how Israeli fascism operates and the lengths that it will go, not only in Israel and their attacks on the Palestinians, but in the diaspora, as well as countries where they wield a strong influence.
Activists, those with influence, particularly those who are anti-Zionist, as well as Palestinians who have found refuge abroad, need to be prepared.
This could happen to you.
For the purposes of clarity and context I will summarize and repeat some introductory information from my previous articles. While most people who are reading my work have read it from the beginning and don’t need this, there are new people reading current articles only. This repetition is for them.
Full and specific details as well as context are provided in my SpyStack articles and in my fictionalized memoir, Persecution Games.
“We create a pretend world. We are a global production company. We write the screenplay, we’re the directors, we’re the producers, we’re the main actors. And the world is our stage.”
Quote from Mossad agent interviewed on 60 Minutes
My story is detailed in previous articles in this SpyStack substack so I’ll just give a general overview here to provide context for new readers who haven’t read those previous articles.
MY FAMILY BACKGROUND:
My grandfather came to Canada in 1906 and my dad grew up here. He attended Washington State University, was a member of the ROTC program (Air Force), and graduated with a degree in Mechanical Engineering.
He worked in related jobs in both the US and Canada but due to the bar on South Asians joining professional associations he was unable to work as a Professional Engineer.
He decided to return to India to fight in the Freedom Movement. After training at one of the International Schools in Russia, he became a leading member of the Communist Party of Punjab.
India achieved it’s Independence in 1947 at which time my dad married and returned to Canada a few years later. He obtained a job as a Professional Engineer at BC Hydro and was responsible for their heavy equipment maintenance throughout the province.
He later sponsored members of my mother’s family to come to Canada.
Her youngest brother stayed with us for a short period of time and then moved into Residence at the University of British Columbia. He obtained his degree in Microbiology, became a leading student activist, founder of the Canadian Student Movement and The Internationalists.
In 1970, he founded CPC (ML) and, either inspired the founding of, or connected with, numerous International ML organizations.
I believe he, my father, me and my immediate family were listed in the PROFUNC blacklist.
My father died in 1965 when I was 12.
WHO AM I?
I’m a 3rd generation Canadian and Freethinker.
I was involved with CPC(ML) for a short time between 1971 and 1974 at which time I resigned. Between 1974 and 1984, I maintained friendly ties with CPC (ML)’s popular organizations, was a trade union activist, and married the leader of East Indian Defense Committee in 1977.
In 1984 I moved away from politics and activism completely and separated from my ex. During the period, 1984 to 2011, I wasn’t involved in politics of any kind.
In 1992, I had a one-year contract as a Librarian with the South Asian Research Institute (SARI) founded by my uncle. Its mission was to research, analyze and learn from ancient Indian philosophies.
My role was non-political.
As the Librarian, I implemented a dBASE IV library catalog based on a subject classification system created by my uncle called the Zero File Concept: an object-oriented subject classification system.
I remarried a few years later to a man from Trinidad and Tobago, who presented himself as socially aware, and a fan of Marcus Garvey. We met in Ottawa. I divorced him in 2000 due to domestic violence.
From 1970 to date, I have been a target of the Starnes/Reitman cult of Predators, Perverts and Pedos which was initially founded by John Kennett Starnes, a Christian Zionist extremist and Cyril Reitman a Canadian Israeli Zionist extremist.
Note that when this started in 1970, I was a 16-year-old teenager, unfamiliar with the politics regarding Israel and had no position on it. I wasn’t targeted because I was supporting Palestine despite the ongoing lies the Cult regularly spreads that I’m “antisemitic”, amongst other things.
In 1973, Starnes and the RCMP Security Service targeted me during their Dirty Tricks campaign, Operation Checkmate, when Pierre Eliott Trudeau was Canada’s Prime Minister. Ron Yaworski was a key player and responsible for destroying all the files relating to this campaign.
From 2014-2016 Starnes instigated a second Dirty Tricks campaign targeting me when PETs son, Justin Trudeau was PM. The 2014 Op was run by Jeff Yaworski, CSIS Deputy Director of Operations and Ron Yaworski’s son (1973 Operation Checkmate).
Both were illegal and involved the commission of serious crimes against my person including drugging, rape, sexual assault (Operation Checkmate) and sexual exploitation (2014-16 Op Deep Fake video).
Both Pierre Eliot Trudeau and Justin Trudeau have been accused of being pedophiles and I suspect this was the leverage Starnes used to motivate them into cooperating with these illegal, unjustified Ops targeting me.
WHO IS JOHN KENNETT STARNES?
John Kennett Starnes was the Director of the RCMP Security Service between 1970 and 1973 and an extreme Christian Zionist. Both Dirty Tricks campaigns targeting me were instigated by him.
According to his Obituary, which provides details of his roles, John Kenneth Starnes was the Director of Defense Liaison 2 (DL2) from 1958 to 1962. From 1962 to 1966 he was Canada’s German Ambassador and Head of the Allied Military Mission to Berlin. During the 1967 6 Day War in the Middle-East, he was Canada’s Ambassador to Egypt. He returned to Canada in 1967 and became Assistant Under-Secretary of State for Administration and Personnel.
In 1970, he became the first Civilian Director of the RCMP SS.
All of these positions would have given him access to lots of dirt on lots of influential people which could be used as leverage to accomplish his goals.
WHAT IS THE STARNES/REITMAN CULT OF PREDATORS, PERVERTS AND PEDOS?
In 1958, Starnes and Cyril Reitman with his wife, Dorothy Reitman partnered to target and persecute a German woman who had recently arrived in Canada. Her story is detailed in my previous substack article: When A Spy Goes Rogue, Pt 7: Censorship, Greta Goede, CSIS and Shameless Hypocrisy
They did this in collaboration with Ewen Cameron of MKULTRA fame.
In 1970, when Starnes became the Director of the RCMP SS, he partnered with the Reitman’s again to target me. By this time, Ewen Cameron had died of a heart-attack (1967). I believe they were partnered with another psychiatrist, likely Dr. Heinz Edgar Lehmann, chair of the McGill University Department of Psychiatry from 1971 to 1975, but I have no specific evidence at this time, just indications that a psychologist or psychiatrist may have been involved.
After Cyril Reitman’s son, Joel took over, Joel’s wife, Jill became the Cult resident psychologist.
Over the years Starnes has recruited others to join his cult of predators. Many of whom are pedophiles, directly associated with pedophiles, pedophile enablers, grown groomed targets of pedophiles, and most of whom are perverts, extremists, supremacists of one sort or another.
I don’t believe this was a coincidence. I believe Starnes was also a pedophile with an attraction to 9-year-old girls, based on his biography, amongst other things.
I refer to his cult as the Starnes/Reitman cult of Predators, Perverts and Pedos.
Some of his recruiting has involved multi-generational recruits, that is, the children of people he initially recruited and in the case of the Reitman’s their son and grandson.
Many have been placed in high level positions where they have both power and influence via the influence-peddling of the Cult: Provincial Premiers, Police Chiefs, Federal Ministers in key areas like Public Security, etc.
When SIRC, the Security Intelligence Review Committee existed, there was always one person, usually the Chair, who was a close contact and/or member of the Starnes/Reitman Cult.
He also recruited members of my family who have focused on alienating me from my own children as well as isolating me from both my immediate and extended family, in addition to childhood and other friends.
These corrupted family members essentially put everything I do or don’t do under a microscope, then weaponize it to use it against me in family, childhood, college, community circles. As well as anywhere else I happen to be. When they can’t find anything or don’t have access to any information, they fabricate it and any associated “evidence”.
All of the infrastructure was put in place and methodology established before Starnes and Reitman croaked in 2014, at which time Joel Reitman and his son, Sam, took over.
It’s taken decades (1970-2025) and:
A 1972-1973 RCMP SS Dirty Tricks campaign (Operation Checkmate)
A 2014-2016 CSIS Dirty Tricks campaign
Decades of medical abuse and neglect
3 generations of Reitman criminal collusion
Hundreds of cultists engaged in criminal harassment and impersonation to discredit me across Canada
My older brothers conveniently timed death
The recruiting of my younger brother, a psychopath
The active involvement of family members who were (are?) members of CPC(ML) in criminal collusion with my younger brother and the Starnes/Reitman cultists to discredit me within and outside of my family, alienate me from my children and smear me to my friends and in the general community. At least one was a member of the Central Committee. Both may have been.
to accomplish their goal which is to isolate and discredit me.
They need to accomplish that goal because they can’t risk anyone believing my exposures of them for what they really are and what they are really doing in and to Canada: Committing serious crimes against Canadians while undermining our Democracy (such as it is) and National Security. They are using their money and connections to influence, bribe and coerce others into collaborating in their crimes.
In other words, while persecuting me and as part of the process of persecuting me, they are also actively undermining the country, its democracy, justice system, including intelligence & law enforcement, medical community, professional associations, etc.
They have been one of the main driving forces behind these processes and have been acting behind the scenes for the most part.
Despite all their connections, resources, money, and time spent (decades using multiple generations of cultists), they still have not completely succeeded in isolating me or destroying my reputation. Mostly but not completely.
Not exactly a rave review for their “strategy and tactics”.
The events relating to Palestine in the last 2 years have resulted in Israel exposing itself on a global scale, destroying its own credibility, and exposing it for the criminal, racist, fascist, colonialist enterprise it has always been and has been known to be amongst progressive Jews and the Left.
Einstein’s Letter to the Zionists in April, 1948 where he refers to them as both terrorists and criminals.
By extension those same events have exposed the Starnes/Reitman Cult of Predators, Perverts and Pedos as the extremists and terrorists they are, despite their best efforts to hide and stay low-key.
It’s not a coincidence that the abuses they’ve engaged in, in their targeting of me, are directly parallel to those Israel has been proven to engage in, in their abuses of the Palestinians.
Are they working with Mossad? Is the Canadian government an unwitting or a witting partner in crime? Are either or both funding this?
Any or all of the above are possible, even likely, given the activity of certain medical professionals who seem to know they have impunity for their crimes, the withholding and misrepresentation of my own medical status from me, and the difficulty I have accessing my own personal information, medical or otherwise via ATIA (Access to Information Act) or any other services. Even accessing or receiving any services I require without interference, is an ongoing problem. Especially after the 2014-2016 CSIS Dirty Tricks campaign I was illegally and unjustifiably targeted with.
Ironically, someone else was able to access my personal information without my written permission and without any problem. Unredacted. And the Reitman’s receive all of my medical, banking (via Scotia Bank), tax and other information while the medical information I receive about myself is filtered, hidden and/or outright deceptive. This is done in criminal collusion with the medical community, banks, government and others.
The reality is that no-one, not even a psychopath is going to go on a multi-decade long, very expensive, persecution campaign without any benefit to them.
Someone or some group has to be funding and profiting from this somehow.
If the investors were private, like those who appear on the Boards of the numerous corporations Joel Reitman creates and then dissolves within a few years, there had to be a return on their investment somewhere along the line. In addition, individual cultists are not going to engage in harassment campaigns for free.
I know for a fact low-level teams of cultists have, in the past, been given up to $30K contracts per year, expensive private medical care, or other gifts and services of equivalent value, and required to sign NDAs, for running criminal harassment campaigns of various kinds against me. Both online and real life. One of my neighbours’ daughters had her college expenses fully paid for.
The outcome of chaos can never be predicted.
The only certainty it brings is the devastation it leaves in its wake
Emily. Revenge TV Series. S01. E15
THE STARNES/REITMAN CULT “EXPERIMENT” SCAM
When I was in college (1972-1974) one of my required core courses was Psychology. In the Fall of 1973, I was told:
I had to sign a consent form to agree to participate in an undefined, undated experiment with no termination date in order to be in the class.
That everyone in the class had signed the form.
If I didn’t sign the form I would be required to leave the Library program.
I don’t know if the entire class was actually asked to do this, or if it was just me.
I refused initially but was told if I didn’t sign, I would not be able to take the class which meant I would also have to leave the program.
Whether that was actually the case or not is another question. It was what I was told.
In other words, I was coerced into signing on to an experiment I didn’t want to participate in and there was no legitimate reason to make it a requirement for one course which had little to do with my main Library studies.
While it’s a common practice for those working towards Psychology degrees, to be required to participate in Psychology experiments, it’s unheard of for single courses that are a part of other programs.
As far as I know, in the legal world, if coercion is involved, any “consent” is invalid.
This occurred while Operation Checkmate was in progress (the RCMP SS Dirty Tricks campaign which I was a target of).
From that point on I’ve been subjected to decades of medical abuse and neglect which continues to this date.
Detailed descriptions of incidents and timelines related to this aspect are provided in my SpyStack article: When A Spy Goes Rogue, Pt 4: The Hippocratic Oath Dies in the Darkness as well as some of the other articles.
Not all of the incidents have been included in the article, just enough to show a pattern of behavior that’s been consistent over the years. However, I was planning to include the more recent ones in my book.
All of the articles in SpyStack will form the foundation of my next book, Psychopath Games which will include more detail, more incidents, and a more cohesive, comprehensive analysis.
I’m writing about these experiences because I don’t want to see this happen to others. That said, if it does, which is likely, anyone who’s read my work will understand what’s happening and those in their circles can provide support and assistance to those targeted in this malignant, psychopathic way.
I just want people to be prepared.
I want people to believe the targets and take what may appear to be “wild” allegations seriously.
I want people to provide support for those victimized in this way.
I’m just the test-case, the experiment.
YOU are the targets. Activists, Politicians, Influencers, Professionals in various fields but particularly Medicine and their staffs, etc.
THE MEANS
Given my specific experiences, detailed below, I found the following tweet quite interesting. I don’t really believe the Israelis are this stupid. They know perfectly well they can’t differentiate between indigenous Jews and peoples with a history in the region who come from other religions. Anyone, irrespective of their religion, who is indigenous to the region, or has married someone indigenous to the region, is semitic and their DNA will be similar.
Only the Ashkenazim can be differentiated because most are not indigenous to the region. They’re indigenous to Europe where they converted to Judaism. Some, those who married Jews indigenous to the region might have DNA markers indicating roots in the region, but not all.
Using the differentiation between the Ashkenazim and the indigenous people would result in a Holocaust against a semitic people, many of whom would be indigenous Jews and Christians. Not just Arabs.
https://x.com/AdameMedia/status/1836993496634319246
So, in 1998 the Israelis announced they were working on creating a genetically modified bacterium or virus that targets people based on their genetic profile.
1997? Ottawa. I had a tubal pregnancy, collapsed at a bus stop and was taken to Queensway-Carleton Hospital by ambulance. The nurse provided excellent care but I waited so long to be attended to by the Doctor that I went into shock and blacked out. When I woke up the surgery had been done.
Normally a surgery like this is done by laparoscopy which only involves a small incision, removal of the fetal tissue from the tube and then retying the tube. Instead, the doctor unnecessarily slit me from one ovary to the other. The muscle that is usually cut to do a tummy tuck, was sewn up in such a way that I ended up with a tummy bulge. He had prescribed antibiotics labelled Macrodantin which I had a severe allergic reaction to, similar to the reaction I had in the past from Tetracycline. I was given Macrodantin on another occasion and did not have an allergic reaction to it. So, it’s likely the antibiotic was mislabeled and was actually Tetracycline. I had notified the nurse about my allergy.
When I went to see the Doctor to get another prescription, he told me it wasn’t necessary and then tried to gaslight me by claiming the sex of the tubal pregnancy was a boy and while the tubal pregnancy was on the right side he had written on the medical report that it was on the left side because he could allegedly make more money that way. All of this was sheer nonsense, and an obvious attempt to upset me, distract me from thinking about what really occurred during the surgery, as well as set me up to say things which would make me sound antisemitic if I repeated them.
A few months later I went into early menopause.
The doctor who messed with me in 1993 was the same doctor that performed this surgery. Different hospitals and completely different issues, both of which required different unrelated specialities.
He had, what I believe, was an Israeli accent.
The 1993 incident with the same Doctor:
1993? Ottawa. One of the symptoms of the illness caused by the poisonings was muscle weakness, loss of tone and swelling. I wanted to find out what the muscle issues indicated and asked my GP to refer me to a specialist. When I went to see the specialist at Ottawa General Hospital, I heard him on the phone telling someone “I’m not going to do it. If you want that done, you’ll have to come down and do it yourself” (paraphrased from memory). I knocked on the door, which was ajar, and the doctor asked me to wait. Another doctor came in a few minutes later and “tested” my muscles by sticking needles into them and inflicting pain. When I objected, he told me that was “supposed to happen and was normal.” No report or diagnosis was sent to me and I was given the run-around when I tried to follow up.
The first time I knew the Doctors name was when I was given his number to call about the antibiotics but given his bizarre behaviour, I suspect he was using another Doctors’ name and office.
One reason for early menopause can be damaged ovaries as a result of egg removal. This is what I believe occurred.
It would also explain a later obsession by doctors associated with Port Credit Hospital in Etobicoke who were eager to remove my ovaries because of alleged cervical and ovarian cancer.
I allowed the testing but refused any treatment if the results came back positive.
At first, they claimed the results were positive and after I stated I would refuse treatment they said they were negative.
There were some other issues that also occurred with these doctors which looked like an attempt to make it appear as though I may have become sterile as a result of an infection.
Since I haven’t included this particular incident in my previous article I won’t elaborate at this time. It’ll be in my book or perhaps a later article.
If you’ve read my SpyStack article you already know that one particular antibiotic treats most of the symptoms I have when I’m poisoned, which would indicate that a key component of the poison is a bacterium.
The antibiotic treats all of the symptoms with the exception of the extreme muscle weakness which was initially caused by a genetic muscle disorder but the poisoning is worsening it to the point where it’s becoming difficult for me to do various things. The affected muscles remain stable until I get poisoned, then deteriorate and can’t be restored to their previous state through exercise.
Now, note that while the X post is dated September 20, 2024: https://x.com/AdameMedia/status/1836993496634319246
The original article is dated November 16, 1998: https://www.wired.com/1998/11/israels-ethnic-weapon
September, 2024 was the first time I’ve seen the Wired article or I would have included it in my SpyStack article because of its significant potential connection to my situation.
Up until 1998, they appeared to be trying to see if they could cause any diseases by undermining the immune system.
There was another incident in 1982 which also indicated that one of my ovaries may have been damaged earlier as well during my tubal ligation surgery. This incident is detailed here: When A Spy Goes Rogue, Pt 4: The Hippocratic Oath Dies in the Darkness
DNA research was still in its infancy at that time but was going through the very early stages of some major and rapid developments.
It’s possible but doubtful my eggs would have been removed in 1978 for that purpose. If they were, my guess is that they only took a few on the right side.
DNA Research Timeline – 1970s via ChatGPT
Year Milestone Details
1970 Discovery of EcoRI enzyme First restriction enzyme (EcoRI) isolated from E. coli, enabling precise DNA cutting.
1972 First recombinant DNA molecule Paul Berg created the first DNA molecule combining genes from different organisms.
1973 First successful gene cloning Herbert Boyer and Stanley Cohen used plasmids and restriction enzymes to clone foreign DNA in bacteria.
1974 Rise of public concern Scientists and the public expressed fears about genetic manipulation, calling for guidelines.
1975 Asilomar Conference on Recombinant DNA Scientists met in California to discuss the risks and ethics of DNA research and agreed on safety guidelines.
1976 Founding of Genentech First biotech company established by Herbert Boyer and Robert Swanson, to commercialize recombinant DNA.
1977 Invention of DNA sequencing (Sanger method) Fred Sanger developed the chain termination method, revolutionizing the ability to read DNA.
1978 Nobel Prize for restriction enzymes Arber, Nathans, and Smith awarded Nobel Prize for discovery of DNA-cutting enzymes.
1979 Synthetic production of human hormone First genetically engineered bacteria produced somatostatin, a human hormone, paving the way for insulin production.
https://x.com/AdameMedia/status/1836993496634319246
This could explain why a doctor would want to remove my eggs from my ovaries. Any bacterium they concocted could be used not only against me but also my descendants, my siblings and their descendants.
Presumably it could be used to exterminate entire family bloodlines.
MOTIVE
If this is the MEANS employed, what could possibly be the MOTIVE?
https://x.com/FiorellaIsabelM/status/1926941533086925049
OPPORTUNITY
What about OPPORTUNITY?
The best way to have complete, unhindered access to the family is to marry into it. Or, just live with the person if they’re willing. Living with them offers the benefit of less commitment and legal complications are easier to manage if the Israeli fascist decides to walk away, particularly if there are no children involved.
Since the MOTIVE is to “destroy their offspring”, it’s probably a good idea for them to select a family member who can’t have children or ensure, using other means, that there are no children. Intentionally infecting them with an STD which causes sterility if they aren’t aware they have it and don’t get treated right away, works and is easily done with the help of a corrupted medical professional.
Archived link: https://archive.ph/h3VGN
https://x.com/BitZcent/status/1903470338090106951
Link to original article referenced above: https://www.ynetnews.com/articles/0,7340,L-4422919,00.html
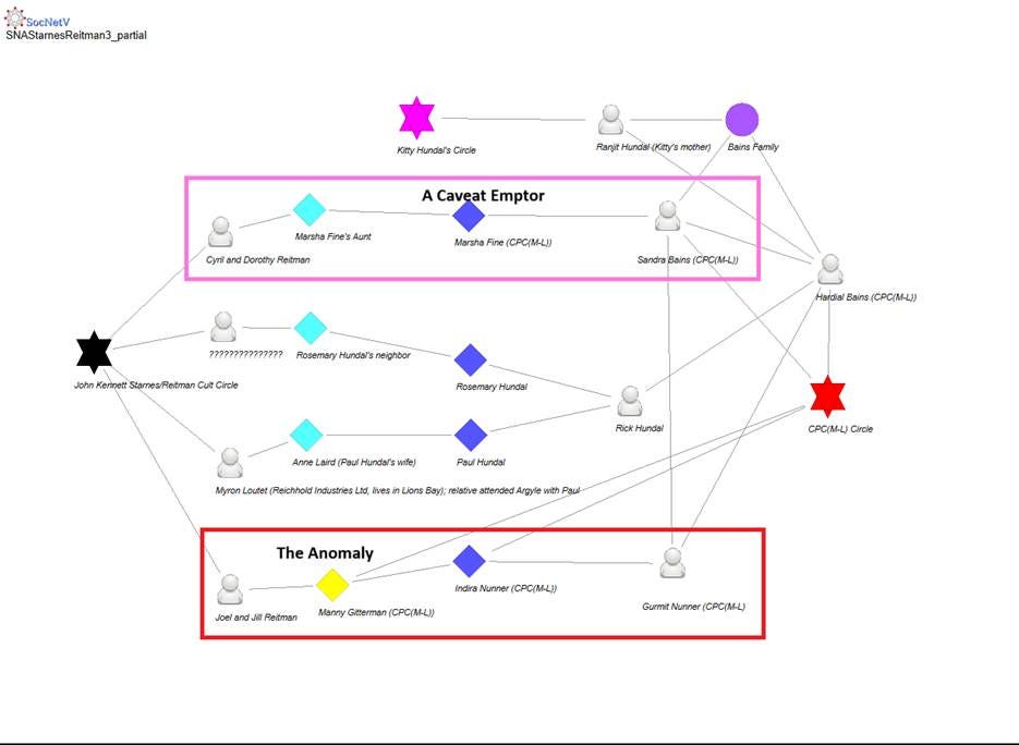
In one of my previous articles: Spy Games and Family Affairs, Pt.1, I produced a Social Network Analysis which showed the numerous connections between the Starnes/Reitman Cult and their intrusions into my family network. Mostly via CPC(ML). The SNA was incredibly enlightening and provided me with insight I hadn’t had before.
One is a Starnes connection via his business connections and the other is a direct connection to the Reitman’s.
ALL were the result of marriages or common-law relationships in my family.
Manny Gitterman (aka “Manuel” -> not his name) and my cousin Inder Pal Nunner (aka “Indira” -> not her name) were living together in a common law relationship beginning sometime in late 1970s or early 1980s. Inder Pal was unable to have children. They connected in Toronto. Inder Pal and I had a serious falling out in Vancouver and I cut her out of my life due to her ongoing and abusive bullying and harassment of me.
Inder Pal was a member of the CPC(ML) Central Committee. Manny may have been as well.
Manny has a direct personal and business connection with Joel Reitman (proven in my previous very detailed Substack article: When A Spy Goes Rogue, Pt 4: The Hippocratic Oath Dies In The Darkness).
Manny was the business manager for Joel Reitman’s “Collaboratory” Medical Research program at Mount Sinai Hospital in Toronto and helped set it up. The extreme lengths both Manny and Joel have gone, to hide that relationship and their collaboration, including replacing old web pages with new ones within the Internet Archive is a strong indication of guilt on both their parts.
Inder Pal has been the most vocal and persistent defamer of me in my family circles. We were never close, even as children. She was one of those kids who would run to her mom and “rat you out” any time she didn’t get her way. So, her current behaviour isn’t inconsistent.
I found it as offensive then as I do now.
Ironically, one of the smears the Starnes/Reitman cult liked to spread to incite hatred against me was that I was allegedly a “communist”. They knew I wasn’t. This was an outright lie on their part which they exploited to incite hatred against me.
While they were inciting hatred against me for allegedly being a “communist”, they were in bed with my relatives who were CPC(ML) Central Committee members, promoting their careers for them amongst other favours, as their reward for inciting hatred in my family against me.
Inder Pal, and my younger brother, Paul, who is a psychopath, always had a connection.
Paul married Anne in the 1980s. Anne is older than him and already had two children. She either didn’t want or couldn’t have more.
I was always on Paul’s hit list because he couldn’t control or compromise me despite numerous attempts to do so throughout our childhoods and lives. So, he resorted to manufacturing numerous easily proven lies to discredit me. He’s currently training my son in his psychopathic methodology.
All of these lies are really only convincing to the willfully ignorant who never bother to ask for my side of the story.
Those too lazy or uninterested in finding out the truth.
His lies were supported and backed by those in the family whose self-interest lay in defaming me. People like Inder Pal.
I love my younger sister, but the fact is that she is the youngest in the family and being the younger sister of a psychopath can’t have been easy on her. She does and says what Paul tells her to, including influencing my daughter and other family members. Her husband is a nice man and I’m happy she found a good man who cares for her. She deserves that.
It was easier for me to stand up to Paul because I was older. I tried to protect her but was unable to for a lot of reasons so I understand why she does what she does and says what she says and, in the end, it’s forgivable.
She chose not to have children when she was very young. I know why but it’s her story to tell, if she chooses to tell it, and I’m not interested in invading her privacy.
The Starnes/Reitman cult didn’t need to recruit Paul since he was already doing their job for free. Birds of a feather and all that.
However, my older brother, Rick had assured me that no matter our issues (most of which occurred as result of influence-peddling by Paul and others), he would make sure I received my full share of the family inheritance. Rick had the estate properly managed by a professional financial manager and the investments were doing so well we received disbursements one year.
Rick suddenly died a conveniently timed death in May, 2008 after coming home from a meeting he had arranged in a restaurant. I don’t know what the meeting was about, who he met with or which restaurant he went to.
Paul was recruited at this time to sabotage my share of the inheritance. He took over managing my mother’s estate without my knowledge or consent, fired the financial manager, and proceeded to eliminate any profit it was making. At least with my share. According to him he lost over 50% of it in alleged “investments”. This was during a period when professional stock brokers were making money hand over fist.
Paul will claim I’m lying about all sorts of things, but will refuse to produce any evidence that he’s telling the truth, or, it will be misrepresented and missing some key piece that proves he’s guilty of what he’s being accused of. Then when asked why something is missing, he’ll fabricate some BS reason like his Fax/Scanner always “misses” that page. Of course, when he’s asked to send the page separately, he ignores the request. His excuses will change every time he’s exposed on something and then he plays the victim. When he messes with people like this, he also plays the retard.
Unfortunately for Paul, I recorded all the phone calls and kept all the emails.
The Reitman cyber-mercenary who was hacking my laptop at the time tried to mess with this evidence by deleting recordings and changing my email password to my encrypted proton account so that encrypted emails wouldn’t decrypt.
He was doing an MITM attack on my laptop from within my ISP. So, I changed ISPs, and bought new equipment.
I had backed up my sound recordings before the deletions, and fixed the problem with my protonmail account, decrypting all of the previously inaccessible emails.
Problem solved. Evidence maintained.
Paul is also focusing a lot of time and attention into trying to find out who my childhood friends were, trying to collect any information that he might be able to weaponize against me, as well as defaming me to them.
Unfortunately for Paul there are people who remember what a criminal he was as a kid and the psychopathic games he played when anyone wouldn’t go along with him or tried to challenge him. I discussed this in more detail here: The Puppet Master and the Psychopath, Pt 3: Living with a Psychopath.
When I discovered the connection between Anne and Myron Loutet, a pattern started to emerge, but at that point (1980s) still wasn’t very clear. I already knew about Loutet via another Reitman cultist, a work colleague from the university I had previously worked at.
This aspect hasn’t been discussed in previous articles but will be detailed in my book, Psychopath Games, as will the relationship between my older brother and his wife.
There’s a common cultural belief in North America, that the truth lies in the middle between the two sides telling their story. This is true when you’re dealing with normal people and normal social issues.
It’s not true when you’re dealing with psychopaths. Psychopaths lie about everything. Especially when someone has been placed on their hit list. And their lies are intended to do maximum harm. There is no middle ground or truth in between whatever malignant story a psychopath is spreading and the story of their victim. People are shocked by the outrageous lies and usually respond with the truth.
For example, there was no middle ground of truth when the Nazis pursued their Holocaust against the Jews. The Nazis lied to justify the horrors they were inflicting on the Jews and the Jews were telling the truth about the persecution and abuses they suffered at the hands of the Nazis.
In my situation, the Social Network Analysis diagram revealed a lot. That combined with the information coming out in the last two years about how the Israeli extremists operate (as you can see in the tweets I’ve included here) has put things in perspective and the pattern that emerged is very clear now.
The final nail in the coffin occurred when I was stalked by my second ex last year during a visit abroad. At the time, I didn’t recognize him because he’d gained a great deal of weight but then he appeared again in Brampton and I realized who he was.
It was clear that he was working for the Starnes/Reitman cult since there was no other reason for him to make the appearances he made, engage in the smear campaign he engaged in, in both places, and given what was going on at the time.
That’s really all I want to say about this incident since I’ve made my case with the other incidents and don’t need to get into it further. I will explore our marriage relationship as well as other familial marriage relationships in more detail in my book.
So, there we have it: Means, Motive and Opportunity.
Mystery solved.
HARASSMENT UPDATE:
The harassment seems to have stopped temporarily. This happens periodically and it will probably restart in September.
They used to have their meet and greets of newly hired skanks in October in Florida but in recent years it changed to August so I’m assuming their location has changed as well.
If it doesn’t resume in September, they’re probably regrouping or some police agency they don’t have control over, has launched an investigation into something that might inadvertently result in their harassment scams getting exposed.
The RCMP investigation into war crimes is supposed to be investigating the Canadian IDF war criminals who ran off to Israel to gleefully join in on the genocide occurring there or were complicit in it by providing support to it. Although the RCMP is only admitting to investigating “hamas terrorists” in that one, as far as I know.
IF the RCMP is launching a legitimate investigation into the IDF war criminals (which is what they are supposed to be doing), the Cult hate campaign will be put on hold until the RCMP investigation is completed and they no longer risk exposure.
https://x.com/nccm/status/1958936474813903063
With all the war criminals returning to Canada, I don’t doubt the Cult will want to come up with a way to exploit them in their campaign targeting me. Especially the mentally ill ones.
The Starnes/Reitman Cult of Predators, Perverts and Pedos love manipulating the mentally ill into doing insane things. Joel’s wife, is, after all, a shrink who thinks gaslighting is fun. She used to work for CAMH. Joel is elbows deep in manipulating Brain Canada Foundation as well as working with Commonwealth Jewish Council (Americas) and Mount Sinai Hospital to pursue his Israeli extremist agenda these days. His son, Sam is busy funding small companies he wants to manipulate into participating in the family extremist agenda by affecting things like tampering with food and other deliveries, supply chains, etc., and his other son, Richard is active with the Weizmann Institute. You know, the one that got bombed by Iran because they were involved in military research. UPDATED.













Re: the "skanks" training meeting apparently moving from October to August.
October is the first month after May when Florida is a comfortable place even for people born there; for most Canadians August in Florida would be Hell on Earth.
August might suggest Iowa or neighbouring states, such as Idaho or Minnesota. Lakeside, rather than seaside, locations there might be agreeable and as long as there was no clash of dates with the "Osh-kosh" fly-in, (a huge annual meet-up of experimental aircraft owners) venues and accommodation might be available at reasonable cost. Much lower population density than Florida, too, and much less police activity or interest in what any training course might be doing.
This is an interesting post and gives lots of information to ponder.
The ethnic weapon idea might be a scam to get money out of the Israeli government: someone got millions of Rand out of the Apartheid-era Bureau of State Security (BOSS) in South Africa for an infection or poison that was supposed to do the same sort of things!
When this became known to the public Dr Christian Barnard suggested that any weapon targeting Bantu genes might put President Botha's own health at risk! A lot of Afrikaaners have obscure genetics a few generations back and almost any "white" family that's been in South Africa since Dutch or Portuguese rule (several centuries) will have some non-white genes.
This is why the Apartheid regime's legal definition of "white" was a lot less exclusive than that used by the Federal Government of the United States in the present day. In fact the USA's definition of a white person is more rigorous than than NAZI Germany's definition of a pure Aryan. No-one really knows why the American definition of white is so tight!